各省、自治区、直辖市和新疆生产建设兵团农业农村(农牧)厅(局、委)、财政厅(局):
为全面贯彻落实党中央、国务院决策部署,扎实推动农村人居环境整治,根据《国务院办公厅关于对真抓实干成效明显地方进一步加大激励支持力度的通知》(国办发〔2018〕117号)要求,农业农村部、财政部研究制定了《农村人居环境整治激励措施实施办法》(见附件),现予印发,请遵照执行。
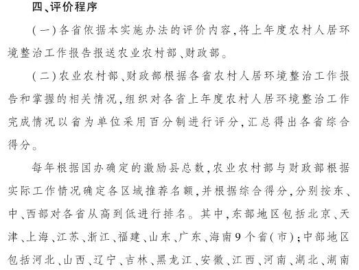
为落实好2019年农村人居环境整治激励措施,请各省(区、市)和新疆生产建设兵团农业农村部门会同财政部门,根据《农村人居环境整治激励措施实施办法》要求,于3月6日前将2018年度农村人居环境整治工作报告(纸质版一式八份和电子版)报农业农村部、财政部(统一邮寄至农业农村部)。2019年,全国拟推荐20个县(市、区、旗,以下简称县),将按照东部地区6个县、中部地区6个县、西部地区8个县确定推荐名额。中央财政在分配年度农村综合改革转移支付时,对农村人居环境整治成效明显的县予以适当倾斜支持。
联系 人:丁巧生 张凯
联系电话:010-59191250 59191267
联系邮箱:ncrjtjb@163.com
寄送地址:北京市朝阳区农展馆南里11号农业农村部农村人居环境整治工作推进办公室(邮编100125)
附件:农村人居环境整治激励措施实施办法
农业农村部 财政部
2019年3月4日




